Piezo Hannas (WuHan) Tech Co, .Ltd.-Fornecedor de elementos piezocerâmicos profissionais
Notícia
Você está aqui: Casa / Notícia / Informações de transdutor ultra-sônico / Sensores ultra-sônicos aplicam-se ao sistema de sensor de estacionamento

Sensores ultra-sônicos aplicam-se ao sistema de sensor de estacionamento

Número Browse:0     Autor:editor do site     Publicar Time: 2018-04-09      Origem:alimentado

Inquérito

facebook sharing button
twitter sharing button
line sharing button
wechat sharing button
linkedin sharing button
pinterest sharing button
whatsapp sharing button
sharethis sharing button


Princípios de medição distância..png

Princípios da distância de medição


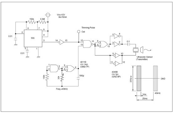
O exemplo de circuito de transmissão de pulso.png

O exemplo do circuito de transmissão de pulso


Pelo sensor ultra-sônico, controle e exibição (ou campainha) e composição local do transdutor de distância ultra-sônica, pode dizer ao motorista em torno de obstáculos por voz ou um caso mais intuitivo. Alivie o motorista Parar, inverter e comece a visitar ao redor do veículo causado por problemas, e para ajudar o motorista a limpar a linha de ângulo de visão e a morte ambígua de visão das deficiências do seguro de unidade progressiva.


O sensor de estacionamento ultra-sônico funciona por pulso ultra-sônico do sensor (transdutor) para emitir,sensor de profundidade ultra-sônica.é refletido pelo sensor de onda acústica de superfície para receber o mesmo após a conversão em sinais elétricos, então, através do tempo de transmissão e recebimento de ondas sonoras para calcular a distância do sensor para o objeto medido. QuandoTransdutor de Flowmeter.Está perto de uma distância segura ao inverter, pode dizer ao motorista em torno de obstáculos por voz ou um caso mais intuitivo.

A relação entre a distância até o objeto. L e o tempo refletivo t detransdutor de medidor de lama. é expresso pela seguinte fórmula: l = c • t / 2


C é a velocidade do som; L é a distância medida; T é a hora de transmitir e receber ondas sonoras.


Piezo Hannas (WuHan) Tech Co, .Ltd é um fabricante profissional de equipamentos ultra-sônicos, dedicado à tecnologia ultra-sônica e aplicações industriais.
 

CONTATE-NOS

Adicionar: No.456 Wu Luo Road, distrito de Wuchang, cidade de Wuhan, província de HuBei, China.
O email: sales@piezohannas.com
Telefone: +86 27 81708689
Telefone: +86 15927286589
QQ: 1553242848
Skype: ao vivo: mary_14398
       
Copyright 2018Piezo Hannas (WuHan) Tech Co, .Ltd. Todos os direitos reservados.
Produtos